国产猫粮品牌背后的代工厂揭秘:汉欧、海辰、中宠等厂商分析
随着猫经济的火热,国产猫粮品牌越来越多。而在国内大多数猫粮品牌都是采取代工生产的模式,一个靠谱、先进的代工厂直接决定了其生产出的猫粮的品质,也能为高品质猫粮背书。下面一起了解下这些知名的国产猫粮品牌背后的的代工厂吧。

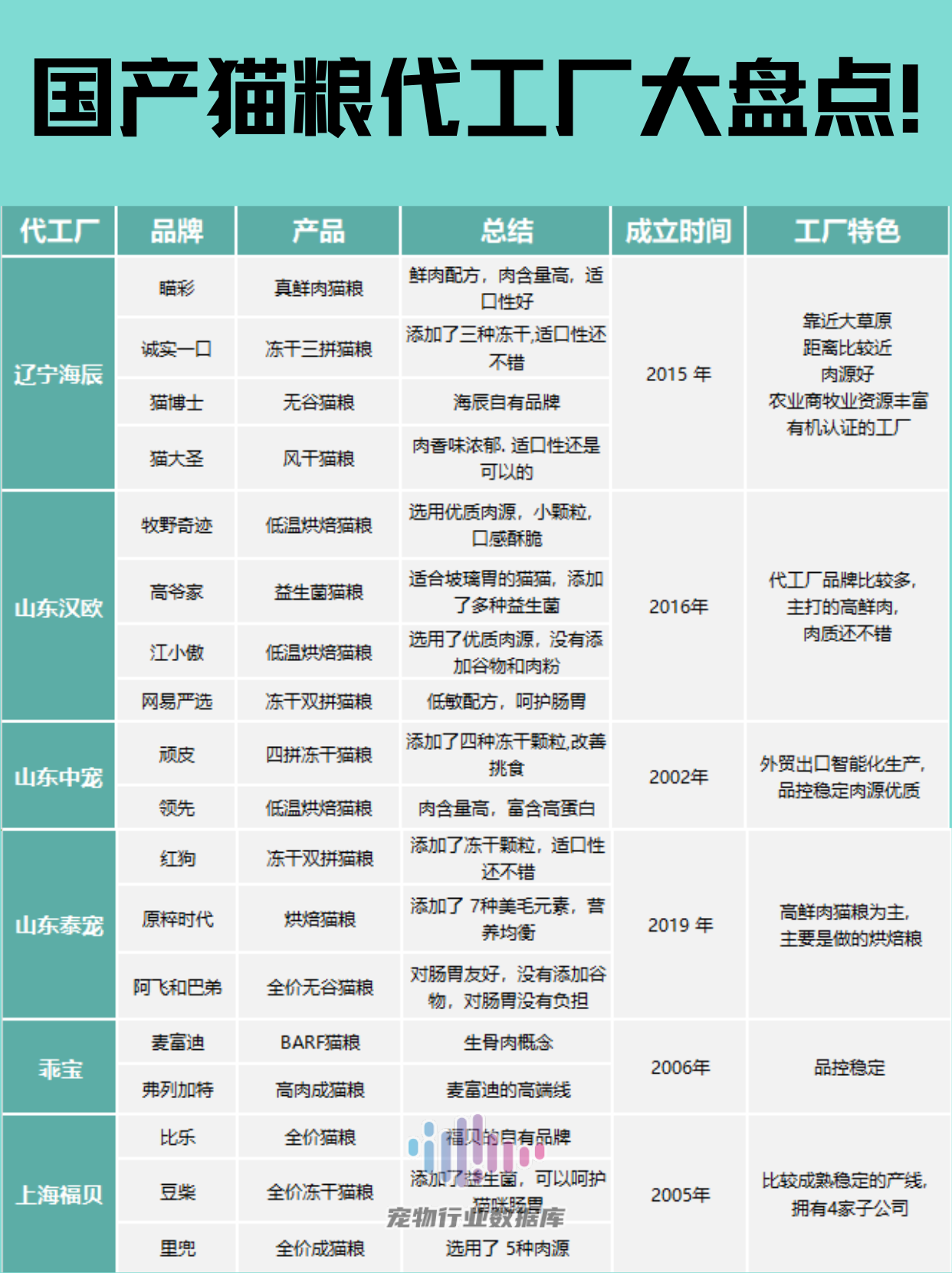
从地域来看,国内主要的代工厂集中在山东地区,依据山东粮食大省的地缘优势,能够减少原材料运输的成本。主要有山东汉欧、山东中宠、山东泰宠、乖宝等代工厂。而辽宁海辰代工厂靠近大草原,农业畜牧业资源丰富,也获得了许多品牌的青睐。福贝将工厂选址在上海,建设智能现代化的宠粮生产线。
不同的代工厂在产能、生产标准以及代工产品上有差异。
辽宁海辰是喵彩、诚实一口、猫大圣的代工厂,同时还生产自有品牌猫博士的产品。由于更靠近肉源,辽宁海辰代工厂代工猫粮以高肉量为特点,还可以做风干猫粮的工艺,满足了当下市场对高肉、高营养猫粮的生产需求。
山东汉欧是国内多个知名宠物品牌的代工选择,以其专业化的生产能力、高质量的产品而受品牌信赖。其中不乏网易严选、高爷家等每年销售额排前列的知名品牌,还有江小傲、牧野奇迹等市场上的口碑品牌。在工艺上,汉欧工厂能够生产今年市场上关注度较高的低温烘焙猫粮,同时也能依据品牌需求生产差异化的产品,体现出其先进的工艺和强大的产能。
中宠工厂主要生产上市公司中宠股份的自有品牌产品,成立时间较早,拥有丰富的宠物食品生产经验。中宠旗下的顽皮和领先品牌均在市场上有较高的知名度,同时品牌也通过差异化的定位,生产多种产品解决宠物挑食、营养等问题,获得了消费者的认可。
山东泰宠建立于2019年,其生产的猫粮以高鲜肉猫粮为主,主要做当下流行的烘焙粮,与红狗、阿飞和巴弟、原粹时代等品牌建立了良好的合作伙伴关系。
乖宝宠物也是在山东起家,其工厂能够生产多样化的产品,并且发展出麦富迪和弗列加特两个知名的自有品牌,覆盖全产品线,且弗列加特以端线的定位满足了当下养宠消费升级的需求。
福贝工厂选址上海,靠近消费市场,且能够接触前沿的现代化生产技术,形成了比较成熟稳定的产线,拥有4家子公司。福贝不仅经营自有品牌比乐,还为豆柴、里兜等品牌代工,生产高质量的宠物食品。
总之,越是知名的代工厂,生产的宠物食品越可靠、质量更有保证。在选择猫粮的时候也要有意识地查看其背后的代工厂,溯源生产地,才能够为宠物挑选出一份健康、有保障的食品。
喜欢这个资讯吗?喜欢就点个赞吧!


