2023年全球宠物食品行业竞争格局及市场份额分析 美国竞争优势明显
概述:在过去5年中,全球宠物市场保持7%左右的年复合增长率。Euromonitor数据显示,宠物食品作为宠物行业的重要分支,2012-2021年全球宠物食品消费占宠物消费的比重均超过70%。全球宠物食品企业竞争格局方面,玛氏是全球最大的宠物食品企业;区域竞争格局方面,美国的地位不可撼动,美国市场占比全球宠物食品市场的35%以上。【转自:前瞻产业研究院】
宠物食品行业主要上市公司:中宠股份(25.020, 0.10, 0.40%)(002891.SZ);佩蒂股份(19.630, 0.02, 0.10%)(300673.SZ);路斯股份(6.000, -0.05, -0.83%)(832419.BJ);华亨股份(837995.OC)
本文核心数据:全球宠物食品企业市场份额;全球宠物食品行业区域市场份额
全球宠物食品行业竞争格局概览
在过去5年中,全球宠物市场保持7%左右的年复合增长率。Euromonitor数据显示,宠物食品作为宠物行业的重要分支,2012-2021年全球宠物食品消费占宠物消费的比重均超过70%。全球宠物食品企业竞争格局方面,玛氏是全球最大的宠物食品企业;区域竞争格局方面,美国的地位不可撼动,美国市场占比全球宠物食品市场的35%以上。

全球宠物食品行业企业竞争现状
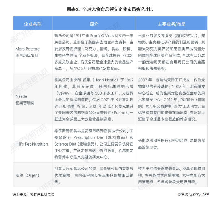
龙头企业依靠强大的研发实力和资金实力实施多品牌战略。玛氏、雀巢普瑞纳、Hill’s Pet-Nutrition、加拿大渴望(Orijen)等为全球宠物食品市场的行业龙头,平台大,业务范围广,拥有成熟的销售渠道和较高的企业认知度。

根据Euromonitor公布的数据,2021年,全球前六大宠物食品企业均来自美国,其中玛氏和雀巢普瑞纳的市场份额遥遥领先,为全球宠物食品龙头企业。2021年全球宠物食品行业CR5为52.4%,排名前三位的宠物食品生产企业分别为玛氏、雀巢、高露洁,全球市场份额分别为21.1%、19.8%和4.9%。

全球宠物食品行业区域竞争现状
由于欧美地区宠物市场发展较早,现有市场已基本成熟,所以一直以来欧美地区在全球宠物食品市场中占比最大,亚太地区市场份额较低,有较大发展空间。根据Euromonitor公布的数据,2012-2021年,美国宠物食品市场占全球市场份额均在35%左右浮动,远高于其他国家和地区;日本宠物食品市场份额高于中国,近十年占全球的3.5%左右;中国宠物食品市场份额逐年增加。中国宠物市场有着巨大的潜力,未来,中国宠物食品市场份额将会进一步扩大。

更多本行业研究分析详见前瞻产业研究院《中国宠物食品行业市场需求与投资战略规划分析报告》,同时前瞻产业研究院还提供产业大数据、产业研究、产业规划、园区规划、产业招商、产业图谱、产业链咨询、技术咨询、IPO募投可研、IPO业务与技术撰写、IPO工作底稿咨询等解决方案。
喜欢这个资讯吗?喜欢就点个赞吧!


